Fundação Manuel Gerardo de Sousa e Castro
  • Início
  • Historial
  • Organização
    • Missão
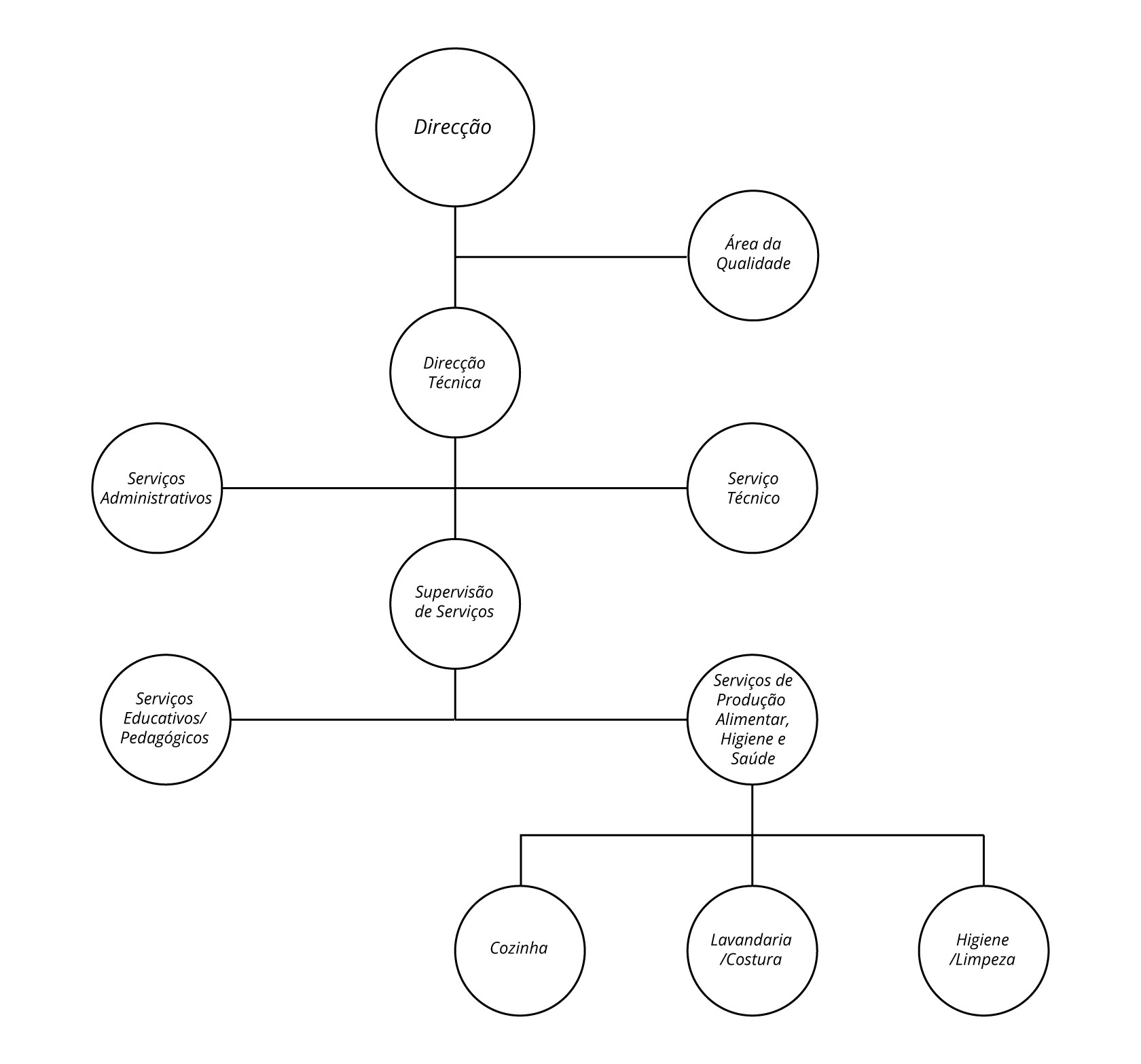
    • Organograma
    • Regulamentos
    • Relatório de Contas
    • Estatutos
  • Contactos
Select Page
  • Facebook
Copyright © 2018 Fundação Manuel Gerardo. Todos os direitos reservados. Design: Cocas Produções